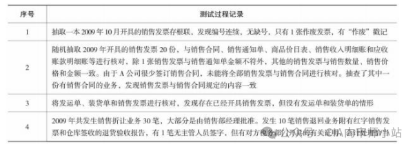
背景介绍 2003年CII集团在Y省ML县独资设立了A有限责任公司 (港澳台法 人独资) ,其主要业务以生产销售葡萄酒系列、果酒系列产品为主,推 出了多款葡萄酒系列产品,使葡萄酒产业规模得以扩大。目前A有限责任公司 (以下简称A公司) 拥有国际一流的葡萄原酒酿造设备。 2009年 主要财务数据为资产总额53 017.35万元,负债总额26 585.67万元,所有者权益总额26 431.68万元,主营业务收入12 029.88万元,主营业务成本10 947.19万元,净利润513.68万元;资产负债率 50% ,净资产报酬率1.94% ,每股净资产1.32元,每股收益0.13元。由于产品流通需要,A公司将其销售部门单独设置在了Y省会城市,与公司生产、财务等部门所 在地 (ML县)分离。销售部门主要负责产品的销售管。 目前销售部门有人员18人,其中,部门经理1人,总体负责销售部业务;副经理2 人,负责销售部经理进行日常管理工作;业务员14人,负责销售业务的 承接与客户联系、市场维护和售后服务联系等事宜;综合人员1人,负 责产品销售统计、开具销售发票,与财务部门、生产部门等公司其他部 门的工作配合协调、其他日常综合业务管理与合同档案管理等。 2010年1月初,CII集团派出审计小组,对其下属独资企业A公司进 行常规性年度财务审计,在审计过程中发现转移收入舞弊的重大嫌疑,并立即汇报CII集团建议进一步实施舞弊调查。 审计过程 (一) 常规性财务审计——销售与收款循环环节内部控制符合性测试 1. 内部审计人员首先使用内控制度调查表对A公司单位销售与收款业务循环内控制度进行了调查和了解,详见表 2. 内部审计通过抽查原始凭证、实地考察等方法对A公司销售与收款循环内部控制制度的有效实施进行了一定范围的控制测试。 首先,了解了A公司内部相关机构及岗位设置,销售业务管理流 程。认为A公司销售机构功能完备,存在内部监督制约体质,各部门岗 位职责分工比较规范和明确。但是,A公司销售业务的内部存在控制缺 陷:一是同一业务员实行“一条龙”服务,即销售合同的签订、货物的发 出、账款的收取或者催收等一系列业务全由同一业务员负责。每一业务员的业务完成情况,没有建立内部考核体制,极易产生舞弊现象;二是 A公司有小部分零售业务,这部分零售业务是以现金交易的,钱货两 清,公司不用开具发票或者收据,对这部分零售业务的控制较差。 其次,内部审计人员对收集到的A公司相关内部控制制度进行研究,通过抽查部分合同档案等,对A公司内部制度进行了检查测试。结 果发现: 一是A公司销售合同管理工作存在较大问题。由于客户多,成 交额小,A公司忽视了业务合同的签订工作,在抽查的A公司50笔销售 业务中,签订销售合同的仅2笔,签订率仅为4%; 二是内控制度的执行 与规定不符。由于2009年葡萄产区遇到特大旱灾,致使当年葡萄酒减 产,A公司主要收入来源的干红类葡萄酒口感、色泽等质量明显下降, 公司采用降价促销的办法处理2009年的葡萄酒。但在这批货物的处理 中,公司降价方案没有按照相关管理制度,经主管销售部门的副总经理 签批,而是仅报销售部经理同意。 再次,审计人员抽取一定数量的销售发票样本进行检查。测试过程见表 最后,审计人员得出测试结论:A公司销售与收款循环销售环节的 内部控制设置存在一定缺陷 (见表) ,并且未能全部得到执行。 (二) 常规性财务审计——销售与收款循环环节实质性测试 1.对销售收入进行分析性复核,发现销售收入可能存在少记现象。 A公司近三年的主要财务指标如表所示。 从公司近三年的财务指标分析来看,2007年至2008年收入增加, 2009年收入下降,毛利率近三年变化的总体趋势下降,这与国内红酒生 产销售行业的整体经营状况基本一致。但是2009年毛利率下降幅度特别 大,引起内部审计人员关注。审计人员运用询问方法向财务人员了解情 况,财务人员解释说由于客户多,成交额小,业务部门的客户资料不能 完全覆盖,且由于销售部门的计算机在2009年2月出现故障,导致了大 部分客户资料丢失,影响了收入。内部审计人员认为该理由只说明收入 下降,并没有说明毛利率下降的原因,有可能少记了销售收入,可能存在账外收入和“小金库”。 2.进行凭证抽查,发现收入少记的确切证据。此外,内部审计人员 现场审计过程中接到举报信:销售部门可能有“小金库”用于其管理人员 福利支出。根据举报线索,内部审计人员根据线索审查了2009年12月现 金销售产品最多的干红葡萄酒的现金销售原始水单,发现当月现金销售 收入为281.02万元,但是记入公司财务账簿的现金收入仅为56.2万元, 内部审计询问后,财务人员不能解释差异原因。审计小组认为以上情况 有转移收入舞弊的重大嫌疑,立即将情况汇报CII集团,同时提出进一 步实施舞弊调查的建议。 随后,CII集团责成现有审计小组组成舞弊专案审计组,制定舞弊审计计划和审计方案,开始舞弊调查,其余人员继续进行原有常规性年 度审计。 (三) 舞弊审计——计划舞弊审计工作 内部审计人员应当设计综合审计方法和技巧,进行舞弊调查,即确定舞弊者、时间、舞弊所用技术、动因和舞弊影响范围。此案例中舞弊 审计专案组的三名内部审计人员,对将要进行的舞弊审计进行了周密计 划,并制定了详细的审计程序,详见表。 (四) 舞弊审计——存在舞弊迹象领域的内部控制再调查 由于前文中常规性财务审计的内部调查较为宽泛,并非针对某一舞弊迹象,可能不能发现舞弊领域内部控制存在的问题,舞弊专案审计组 针对财务审计中初步识别的舞弊迹象,对该领域内部控制进行了再调查,详见 (五) 舞弊审计——存在舞弊迹象领域的分析性复核 舞弊审计专案组对收入明细表等执行了进一步的分析性复核,以确 认转移收入的舞弊嫌疑是否属实,流程见表 由收入明细表的分析得出与财务审计相似的结论, 占A公司收入88%以上的三类产品干白类、干红类和柔红类葡萄酒2009年收入较2008 年收入下降,但干红类葡萄酒的毛利率降幅特别大,财务人员对于客户 资料不完整和丢失的解释不能说明问题,有少记销售收入的可能性。 (六) 舞弊审计——举报信调查 审计人员再对举报信进行查证核实,得知该A公司销售经理张某, 在2009年享受薪资以外的公费出国旅游、公司发放的巨额商品购物券等 违规超常福利待遇,但公司财务账面上 (销售费用明细、管理费用明 细) 并没有反映。由于对疑似舞弊领域的内部控制在调查中发现销售部 门向ML县的A公司总部的定期汇报制度流于形式,A公司没有发现销售 部门经理的这些行为。内部审计认为出现“奢华开销或生活方式”的舞弊 征兆,而销售部门存在重大嫌疑——通过设置“小金库”以用于管理人员 超常福利开销。因此,随后对凭证进行抽查,以便获取舞弊细节信息。 (七) 舞弊审计——存在舞弊迹象领域的抽查 舞弊审计专案组根据以上线索,对A公司的疑似舞弊领域销售业务 原始凭证进行了抽查,发现收入少记的确切证据,审计抽查明细见表 经过舞弊领域的原始凭证抽查,基本可以肯定了A公司销售部门“小 金库”存在的事实,销售部门有转移收入舞弊的重大嫌疑。因此,专案 组随后对A公司财务、出纳和综合人员进行了询问,以了解舞弊细节。 (八) 舞弊审计——存在舞弊迹象领域的询问 舞弊审计专案组重点对负责销售部门与生产、财务部门间协调配合 的综合人员王某进行询问,收入询问明细表如表所示。至此,A公 司销售部门转移收入的舞弊行为真相大白。 审计意见和建议——完善内部控制以防治舞弊 内部审计人员根据财务审计和舞弊审计中发现的问题,出具了相关审计意见和建议,并报告A公司治理层和管理层。要求A公司对其销售 和收款循环的内部控制缺陷进行治理,减少舞弊实施机会。 (一) 建议制定销售业务的业绩测评系统 审计中发现业务人员实行“一条龙”服务,从销售合同的签订、发货 到账款催收等都由同一业务员负责,没有相互监督的机制,极易造成岗 位冲突,没有绩效测评体系统,在发现未开发票的现金交易零售业务异 常时,内部审计不能由业绩测评系统获得信息,从而为实施舞弊提供了 机会。 (二) 建议制定适宜的客户信用核准制度 审计中发现A公司在签订合同时未制定客户信用核定内部控制制 度,不能对信誉差的客户进行事前控制,增加了因客户信誉差而产生坏 账的可能性,建议尽快制定客户信用核准制度。 (三) 建议规范零售业务管理 审计中为实施舞弊提供机会的业务流程之一就是未开发票的葡萄酒 零售业务,审计中发现该领域未能建立货物和货款收付、销售发票的相 互核对、相互制约的机制,建议A公司尽快建立零售业务有关管理制 度。 审计中发现2009年降价销售的低质量葡萄酒审批过程松散,仅报销 售部经理,而没有按照规定报主管销售部门的副总经理。内部审计强调 不可使管理制度流于形式,以防止有人利用这一漏洞,内外勾结,实施 损害公司利益的舞弊。内部审计建议销售部门严格执行此项内部控制制 度,并对此项制度的执行情况进行定期检查。 (五) 强化销售发票开具与发运单、装货单相互核对机制 这一建议旨在杜绝发票与相关凭据不符的情形,防止故意虚开销售 发票和销售业务不及时入账等舞弊行为发生。建议销售部门增加1名综 合人员,负责发票、发运单、装货单的稽核,与原有综合人员形成岗位 牵制,或由A公司内部审计人员定期对此项制度执行情况进行检查。 (六) 加强档案管理 审计中财务人员曾反映销售部门计算机出现故障导致客户资料遗失,内部审计建议销售部门加强计算机备份等档案管理措施 (七) 加强向A公司总部管理层定期汇报销售情况的机制 审计中发现的销售部门经理违规使用资金用于个人福利的舞弊行为 和销售部门设立“小金库”转移收入的舞弊行为,部分是由于定期汇报机 制流于形式造成的。A公司由于公司总部和销售部门分别在不同的地区 设立增加了信息沟通的障碍,建议A公司建立跨地域的信息联网控制A 公司内部审计跟踪落实这项政策的执行情况。 这个案例对内部审计人员的启示主要有以下几点: 内部控制制度的重要性:案例中,A公司存在多项内部控制的缺陷,比如业务员“一条龙”服务、零售业务的管理不规范、销售合同管理不当、产品降价审批程序的不严格执行等。这些问题说明了强大的内部控制制度对于防止舞弊和保证公司运作顺畅的重要性。 本文来源:综合互联网 CIA内审师小站








(四) 严格执行产品降价审批程序管理制度
内部监督和职责分工:同一业务员负责从销售到收款的整个流程,缺乏相互监督和职责分工,容易导致利益冲突和舞弊。审计人员应意识到内部监督的必要性,并建议公司进行职责分离,以减少舞弊风险。
数据和信息管理:销售部门计算机故障导致客户资料丢失的情况表明,良好的数据和信息管理对于企业非常重要。审计人员应关注企业的信息系统和数据备份措施。
关注非正常财务指标变化:案例中,2009年的毛利率下降幅度异常,引起了审计人员的关注。这提示审计人员在进行财务分析时要敏感地察觉和调查非正常的财务指标变化。
定期和不定期的审计检查:定期的财务审计和不定期的随机检查都是防止和发现舞弊行为的有效手段。案例中的舞弊被年度财务审计揭露,说明了定期审计的重要性。
员工行为和生活方式的监控:销售经理享受超常福利待遇是舞弊行为的一个征兆。审计人员应当注意员工的行为变化和生活方式,这可能是发现潜在问题的线索。
沟通和报告机制的重要性:由于销售部门与总部地理位置分离,沟通和信息传递存在障碍。审计人员应意识到建立有效的沟通和报告机制的重要性,以及使用跨地域信息技术来加强内部沟通





97046009
