本文转载自公众号:首席审计官
该审计项目采用了访谈、抽样、穿行测试等多种审计方法,通过对重大合同招投标、谈判、会审等程序的合规性、合同签署的合法性、合同的执行和履约情况、合同归档管理、统计分析及改进等情况的审计,基本掌握了集团各业务部门和各分、子公司重大经济合同的管理流程和现状,发现了一些存在的法律风险事项和合同管理中的不足,提出了审计意见和建议,得到了领导的高度重视,涉及问题的各业务部门和单位能认真整改落实,达到了审计目的。
【案例内容】
一、审计范围和审计内容
审计范围为集团公司本部和相关二级单位,主要包含系统工程、物资采购、对外投资合作、融资等方面的重大经济合同(以正在履约的合同为主)。采取就地审计的方式,并明确了被抽查审计的集团公司××部门等12个单位和分、子公司。
二、审计过程
按照时间安排,审计部一行6人分两个审计小组,于××年××月××日到××月××日,历时××天,完成了重大经济合同专项的现场审计。
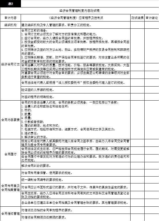
审计前做了充分的准备工作,编制了较为详尽统一的审计内容测试表(见表1、表2和表3),针对审计人员对合同管理的了解水平,做了具体的分工。审计中采用相应的符合性测试和实质性测试方法,对各被审计单位提供的有关制度和重大经济合同文本及相关资料进行了审核和查阅,就具体抽查的合同情况与有关人员进行了交流,还到合同项目现场查看合同执行履约情况。在合同项目内容上,把审计抽查重点放在重大工程项目相关合同、采购合同、投资项目以及融资合同等方面。审计复核结果表明,审计工作审查的内容基本全面,未发现遗漏。现场审计结束后,审计项目主审汇总审计事项,并在出具审计报告前,就审计发现的问题和相关部门及公司骨干进行了充分的沟通。

三、总体评价
从总体情况看,集团各相关业务单位和分 、子公司都设立了合同管理职能部门,对合同档案设有专人管理;集团公司及部分分子公司根据自身管理实际情况,制定了本单位的《合同管理办法》,未建立《合同管理办法》的公司,其合同管理遵照或参照集团公司的《合同管理办法》执行;对于重大合同的订立、除使用格式合同外,其他非经常性合同都履行了招投标、重大合同会审、法律顾问审核、签约审批等程序;对特别重大合同都进行了谈判,确保了合同订立的合法、谨慎、平等、公正的原则。
各公司都建立了归档合同台账,个别公司对合同台账和合同文本的保存、查阅建立了信息化管理手段。
持有集团合同章的各单位,对合同章的使用情况都能够按集团《合同章使用规定》要求进行管理,未发现越权使用情况。
通过审计,除部分公司未按合同规定及时支付工程项目进度款存在法律风险,签订的采购合同涉及其他竞标单位投诉而终止履行外,本次审计范围内,集团各业务单位正在生效的合同中未见终止履约或投诉、诉讼等情况。
四、审计发现
鉴于《企业内部控制基本规范》和“三个配套指引”的要求,根据《企业内部控制应用指引第16号——合同管理》有关规定,集团合同管理制度的部分内容和条款尚需改进和完善。
审计发现,集团公司及二级公司部分合同档案资料中缺少对方提供的法人证明资料或授权委托人证明资料,也没有保存或取得对方合同单位收到我方法人证明资料或授权委托人证明资料的收取证明,为合同的合法性、有效性埋下了隐患。
招标文件与签订的合同有不相符之处,存在控制漏洞。审计抽查××工程合同及招投标情况,发现了两个问题:一是招投标文件中“项目单价计价方法”和“竣工结算”的部分条款未写入合同。二是招投标文件中“工程担保”约定的内容未在合同中体现。
集团公司××管理部招投标文件存档管理不规范。招投标文件没有建立台账,也没有关联合同号,给查询造成困难;近期归档文件资料缺少安全合理的临时存放场所,采用堆放在办公室的方式不利于文件的查找使用;负责项目招投标管理的人员,将年度汇总招投标文件(电子版)转发给××部档案管理人员统一归档,没有复核程序,无法保证招投标资料的完整性。
投资公司项目合同签订前的项目立项、评估论证和决策审批等环节存在与《投资管理暂行规定》不符的情况,不利于合同签订的风险管控。
××部门项目归档内容不规范。归档目录未按投资项目全部文件资料的内容进行编排,如未按项目立项、评估论证、决策审批等类别进行划分,导致在审计过程中发现部分资料未归档而散落在经办人处或其他地方。另经检查,××公司签订的法律顾问协议,档案中保留的是复印件,管理员不清楚原件的存放地点,也未将原件保存位置作备注或以其他方式作出说明。
××分公司部分工程标段采用主合同加补充协议(实际是分项合同)的做法,存在风险。原则上项目的主合同和补充合同构成项目的合同总额,上述合同的主合同和补充协议都是经双方法人签订的正式有效合同,具有履约效力,如果管理不善,控制不严,容易产生漏洞,造成损失。
××公司公章使用登记表中盖章的合同数量与合同统计表中登记的合同数量存在差异。经审计,××公司××月公章使用登记表中记录的盖公章的合同××份,而合同统计表中登记的合同××份;××月的公章使用登记表中记录的盖公章的合同××份,而合同统计表中登记的合同××份,存在较大差异。差异的主要原因,是××公司的合同由各业务部门自行保管,各部门报送的统计数据不完整,导致XX 部门统计的合同统计表中相关数据不完整。
××公司采购合同中部分条款值得商榷。一是采购合同中卖方的违约责任未在合同中具体规范。审计抽查的采购合同中,对于我方各种违约责任有详细的规定,但未见合同条款关于供应商违约需要承担的责任。二是目前双方的合同规定,解决纠纷的方式是遵循国际商会法律在伦敦申请仲裁,而按照集团公司《合同管理办法》要求,应具备“或可以向中国国际经济贸易仲裁委员会申请仲裁”的条款。
部分二级公司的合同没有签署签约日期,存在合同的时效性隐患。
五、审计意见和建议
一是完善合同管理相关制度。集团公司可参照《企业内部控制应用指引第16 号——合同管理》及其他有关规定,完善合同管理制度,改进相关条款内容,明确合同管理责任,制定管理责任奖惩机制,使合同管理符合《企业内部控制基本规范》关于“三个配套指引”自2012年1月1日起在国内主板上市公司施行的要求。
二是严格执行集团公司《合同管理办法》规定的重大合同会审制度。各分、子公司订立的符合《合同管理办法》规定标准的重大合同,应严格按规定执行会审制度;对于采购、供应合同等因价格不确定无法明确合同金额的,可按合同采购量和历史价格估算合同金额,符合重大合同标准的按规定执行会审程序,并按照审批权限签署。
三是建议集团公司合同管理机构加强合同报表统计工作,充分利用报表信息。如对合同情况进行统计分析、管理控制、风险评估,尤其对重大合同的订立、履约等情况进行重点分析和评估等,防范履约风险,改进并持续完善合同管理。
四是加强对合同签约人资格证明资料的归档管理,防范法律风险。集团公司各相关部门及各二级公司的合同管理职能部门,应加强对合同签约人资格证明资料的收集归档工作;在没有第三方公证情况下,还应取得对方合同单位收到我方法人证明资料(或授权委托人证明资料)的收取证明一并归档保存,以防范法律风险。
五是中标文件相关条款约定事项与合同条款应统一。订立经招标确定的项目合同,应充分体现中标文件承诺条款内容,确保合同内容符合招标条件,保障合同履约结果与中标约定一致,避免合同纠纷,防范相关风险。
六是建议集团公司××管理部建立招投标项目台账,登记关联合同的订立单位和合同号等事项;临时归档的招投标文件资料的存放地点应符合档案管理要求,做到全面完整、排放有序、查找方便、场所安全。
七是集团对外投资项目的决策流程应严格按《投资管理暂行规定》执行。××公司对于对外投资项目的立项、评估论证和决策审批等环节程序,以及应制定的程序文件、纪要、记录、与会人员签名等相关事项应全面完整,减少决策遗漏和盲点;对于上述程序文件等记录,应按规范的程序文件目录收集整理、编排归档,确保完整无缺。
八是建议××公司关注采用主合同加补充协议(实际是分项合同)做法的风险;对补充协议增加金额达到向工程造价管理机构备案的合同应及早备案,保证工程决算工作顺利完成。对采用主合同加补充协议施工标段的项目付款要加强审核,防止重复支付合同进度款,同时应防止重复性合同遭非法利用造成资产流失。
九是建议××公司加强合同保管业务部门与具体合同统计人员的沟通,具体合同统计人员日常应加强公章使用登记表中资料的核对与检查,确保公章有效管理。
十是合约签订的前提是公正、平等、互惠。建议××公司涉外采购合同应充分体现平等的合作关系,尽量保护公司的权益。
十一是合同签约时间是合同的要素之一,是合同有效的条件。建议合同管理职能部门和签署人高度重视,完善签约时间要素,确保合同的合法时点和生效时长。
【案例分析与启示】
重大经济合同管理专项审计,不完全是一般的流程专项审计,虽然包含了合同制定、履行、变更等流程的审计,更注重合同订立过程的机制是否完善、合同的内容是否经过严格的审核、订立的条款是否符合有关法律的规定,合同的关键措词是否准确等,稍有不当极有可能给集团带来法律风险和重大经济损失,在风险管控中属高风险领域。审计小组本着谨慎严谨的工作态度,审计前做了较为细致的准备工作,开展多次审计内容和审计要点的讨论,制订了统一详细的审计内容测试稿;在了解重大合同所在公司比例和重点合同所在部门后制定了审计范围和具体抽查审计单位。
审计结果表明,××公司合同管理基本是规范的,相关管理制度也比较健全,主要问题是部分管理要求在执行上有偏差、部分合同在具体执行上也有所偏差、部分公司的相关管理人员缺少法律意识、部分合同受外来客观因素影响履约受阻、部分合同受国际市场影响合同条款不平等。上述具体问题审计小组在取得确凿证据后给出审计结论。
事关集团经营风险,审计报告受到集团领导高度重视,批示存在问题的相关单位及时整改、按时完善。目前集团《合同管理办法》已经完善发布执行,涉及各职能部门和各经营单位的审计问题,除个别问题因客观原因有待完善外,其他审计问题都得到有效整改落实。本次专项审计着实为××公司进一步做好合同规范化管理,减低经营风险和法律风险发挥了一定的作用。





97046009
