案例背景:某高速公路桥梁工程,遭遇百年一遇洪水,承包人用于支撑已浇筑混凝土结构的脚手架、架子管、模板等被大水冲走,损失逾百万元。承包人向发包人提出索赔被拒,下一步应如何操作?承包人应如何规避因不可抗力造成的损失?
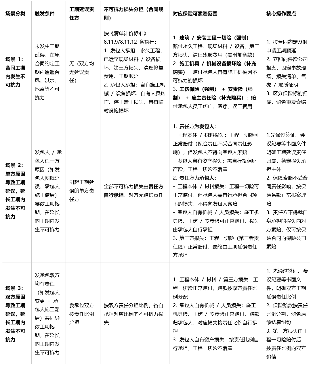
分析:因不可抗力导致承包人措施项目及周转材料损失,在合同未约定由发包人承担、且不可抗力发生前不存在发包人或其他方原因造成工期延误的前提下,依据《建设工程工程量清单计价标准》(GB/T 50500-2024)第 8.11.12 条规定:

1. 永久工程、已运至现场的材料损坏及修复费用,以及因不可抗力造成工地内及工程损坏导致的第三方人员伤亡和财产损失,由发包人承担。
2. 承包人施工机具损坏、停工损失、措施项目损坏 / 清理 / 修复费用,以及因承包人原因造成的第三方人员伤亡和财产损失,由承包人承担。
3. 发承包双方各自承担己方人员伤亡,以及本条第 1 款、第 2 款以外的其他财产损失。
本案中,脚手架、架子管、模板属于措施项目与周转材料,按第 2 款、第 3 款规定,相应损失应由承包人自行承担,故发包人拒绝索赔具有依据。
承包人下一步操作建议:
1. 核查是否存在 “工期延误在先” 情形
重点核查:不可抗力发生前,是否存在因发包人原因(图纸滞后、变更、指令不当、场地交付滞后等)导致工期延误。
依据《清单计价标准》第 8.11.15 条:
◦ 因一方原因导致工期延误,延误期间发生不可抗力的,损失由延误责任方承担;
◦ 因双方原因导致工期延误的,按责任比例分担损失。
若存在发包人原因延误,承包人有权就本次不可抗力损失向发包人提出索赔。
2. 立即启动保险索赔
◦ 永久工程、已进场材料、第三方损失 → 建筑工程一切险
◦ 施工机具、脚手架、模板等周转材料 → 施工机具 / 机械设备损坏险(需核查是否补充购买)
保险索赔独立于合同索赔,即使发包人拒赔,保险仍可赔付。
3. 固定全套证据
气象证明、现场影像、监理记录、周转材料台账、采购 / 租赁合同、损失清单、报价、报案记录等。
承包人如何规避 / 转移不可抗力损失(核心)
1. 保险配备
◦ 必买:建筑工程一切险 + 第三者责任险
◦ 建议补充:施工机具 / 机械设备损坏险(覆盖脚手架、模板、架子管等周转材料)
◦ 强制:工伤保险 + 安全生产责任险
2. 合同条款提前约定
可在专用条款中约定:不可抗力造成的措施项目、周转材料损失由发包人承担或双方共担,从源头降低风险。
3. 工期延误必须书面确权
一旦出现发包人原因延误,立即通过联系单、工程签证、会议纪要等方式,固定延误事实与责任,避免后续不可抗力发生后无法追责。
4. 强化现场防护与减损
汛期、台风期提前加固、转移、垫高周转材料与机具,减少实际损失。
附:“工期延误 + 不可抗力 +保险索赔”实操清单






97046009
